Introduction
In modern cloud architectures, securing communication between services is paramount. While traditional TLS (Transport Layer Security) protects data in transit, mutual TLS (mTLS) takes security a step further by requiring both parties to authenticate each other. This blog post will help you understand mTLS, how it works in cloud environments, and why it’s becoming a standard practice for service-to-service communication.
What is mTLS?
Mutual TLS (mTLS) is a security protocol that extends standard TLS by requiring both the client and server to authenticate each other using digital certificates. In traditional TLS, only the server proves its identity to the client (like when you visit a website with HTTPS). With mTLS, the client must also prove its identity to the server.
Traditional TLS vs mTLS
The fundamental difference between traditional TLS and mTLS is about who proves their identity. Let’s compare them side by side:

Understanding the difference:
Traditional TLS (top section):
- This is what happens when you visit a website with HTTPS (like your bank’s website)
- The client (your browser) initiates the connection
- The server presents its certificate to prove it’s the legitimate website
- The client verifies the certificate and says “OK, you’re who you claim to be”
- Connection established – but notice the server never verified who the client is
- The server has no idea if you’re a legitimate user, a bot, or an attacker (that’s why you still need to log in with a password)
Mutual TLS (bottom section):
- Both parties prove their identity before establishing the connection
- The server still presents its certificate first (just like traditional TLS)
- But then the client ALSO presents its certificate
- The server verifies the client’s certificate before allowing the connection
- Only after BOTH parties are verified does the encrypted connection establish
- This is like both people showing ID badges before entering a secure facility
Real-world analogy: Traditional TLS is like calling a company – they answer “Hello, this is Acme Corporation” and you trust them. mTLS is like calling a secure government facility where they first verify who they are, then ask “What’s your employee ID number?” before continuing the conversation.
Why mTLS Matters in Cloud Environments
Cloud environments present unique security challenges:
- Zero Trust Networks: In cloud environments, you can’t rely on network perimeters for security
- Service-to-Service Communication: Microservices need to authenticate each other
- Dynamic Infrastructure: Services scale up and down, making IP-based security inadequate
- Compliance Requirements: Many regulations require strong authentication for sensitive data
How mTLS Works: The Deep Dive
Certificate-Based Authentication
At the heart of mTLS is certificate-based authentication. Think of certificates like digital passports that prove who you are. Here’s how the system works:

Understanding the diagram:
- Certificate Authority (CA) – The purple box at the top is like a trusted government agency that issues passports. The CA is responsible for creating and signing certificates for both clients and servers. Everyone trusts the CA, so if the CA says “this certificate is valid,” everyone believes it.
- Signing certificates – When the CA “signs” a certificate, it’s like putting an official stamp on a document. This signature proves the certificate is legitimate and hasn’t been tampered with. The CA signs both the server’s certificate and the client’s certificate.
- Server Side (blue box) – Your application server receives a certificate from the CA and installs it. This certificate contains the server’s identity (like its domain name) and a public key. It’s the server’s way of proving “I am who I say I am.”
- Client Side (green box) – Similarly, the client (which could be another microservice, an application, or any service making requests) also gets its own certificate from the CA. This is what makes mTLS “mutual” – the client also has to prove its identity.
- The exchange – When they connect, both the client and server present their certificates to each other. Each one checks the other’s certificate against the CA to verify it’s legitimate. It’s like two people showing each other their passports before having a conversation.
This mutual verification ensures that both parties are authentic before any sensitive data is exchanged.
The mTLS Handshake Process
Now let’s walk through what actually happens when a client and server establish an mTLS connection. This process is called a “handshake” because it’s like two people introducing themselves and agreeing on how to communicate securely.

Breaking down the handshake step-by-step:
Step 1: ClientHello – The client initiates the conversation by sending a “hello” message to the server. This message includes:
- Which version of TLS the client supports (like saying “I speak TLS 1.3”)
- A list of cipher suites (encryption methods) the client can use (like offering multiple languages to communicate in)
Step 2: ServerHello + Certificates – The server responds with three important pieces:
- ServerHello: The server picks a TLS version and cipher suite that both parties support
- Server Certificate: The server presents its digital certificate (its passport)
- CertificateRequest: This is the key difference from regular TLS! The server asks the client “show me YOUR certificate too”
Steps 3-4: Client validates server – Before proceeding, the client performs critical security checks:
- The client sends the server’s certificate to the Certificate Authority (CA) for verification
- The CA checks: Is this certificate signed by me? Is it still valid? Has it been revoked?
- The CA responds with “Certificate Valid ✓” if all checks pass
- This verification happens in milliseconds
Step 5: Client sends its certificate – If the server’s certificate checks out, the client responds with:
- Client Certificate: The client’s own digital certificate proving its identity
- ClientKeyExchange: Information needed to create the encryption keys for the session
Steps 6-7: Server validates client – Now it’s the server’s turn to verify the client:
- The server sends the client’s certificate to the Certificate Authority for verification
- The CA checks: Is this certificate signed by me? Is it valid? Not revoked?
- The CA responds with “Certificate Valid ✓”
- Only after this verification does the server accept the client
Steps 8-9: Final confirmation – Both parties send “ChangeCipherSpec” and “Finished” messages:
- These messages are encrypted using the agreed-upon encryption method
- They confirm that both sides have the same encryption keys
- This is the final handshake before secure communication begins
Steps 10-11: Secure communication – With mutual authentication complete:
- All data exchanged is now fully encrypted
- Both parties have verified each other’s identities through the CA
- The connection is secure and ready for application data
Important note about CA verification: In practice, the CA verification often happens locally using a cached list of trusted CA certificates and Certificate Revocation Lists (CRLs) or using OCSP (Online Certificate Status Protocol). The diagram shows it as a separate call for clarity, but this verification is what makes the “trusted CA” concept work.
This entire process typically takes just a few milliseconds, but it establishes a secure, mutually authenticated connection that protects against eavesdropping, man-in-the-middle attacks, and impersonation.
mTLS in Cloud Architectures
Microservices Communication
In a typical cloud microservices architecture, mTLS ensures that only authorized services can communicate with each other. Let’s look at how this works in practice:

Breaking down the architecture:
External User Connection:
- Regular users (from web browsers or mobile apps) connect using standard HTTPS/TLS
- Users don’t need certificates – they authenticate with usernames/passwords or tokens
- Only the API Gateway proves its identity to the user (one-way TLS)
API Gateway (orange box):
- Acts as the entry point to your cloud application
- Handles external TLS connections from users
- Converts to mTLS for all internal service communications
- This is the boundary between the untrusted internet and your trusted service mesh
Service Mesh (gray/white box):
- Contains all your microservices (Auth, Order, Payment, etc.)
- Every service-to-service communication inside requires mTLS
- Think of it as a secure internal network where everyone must show ID
Internal mTLS Connections (solid arrows):
- API → Auth: When a user request comes in, the API Gateway must verify the user’s credentials with the Auth Service
- API → Order: To place an order, the API Gateway calls the Order Service
- Order → Payment: The Order Service needs to process payment
- Payment → DB: The Payment Service securely stores transaction data
- Every one of these connections requires both parties to authenticate with certificates
Certificate Manager (yellow box):
- Cloud-native service (AWS Certificate Manager, Google Certificate Authority Service, etc.)
- Automatically issues certificates to each microservice
- Handles certificate rotation before they expire (dotted lines show this automated process)
- Without this automation, managing hundreds of certificates would be overwhelming
Why this architecture matters:
- If an attacker compromises one service, they still can’t impersonate other services without valid certificates
- Each service only trusts certificates signed by your Certificate Manager
- Network location doesn’t matter – a service can’t connect just because it’s “inside” the cloud
- This is the foundation of “zero trust” security
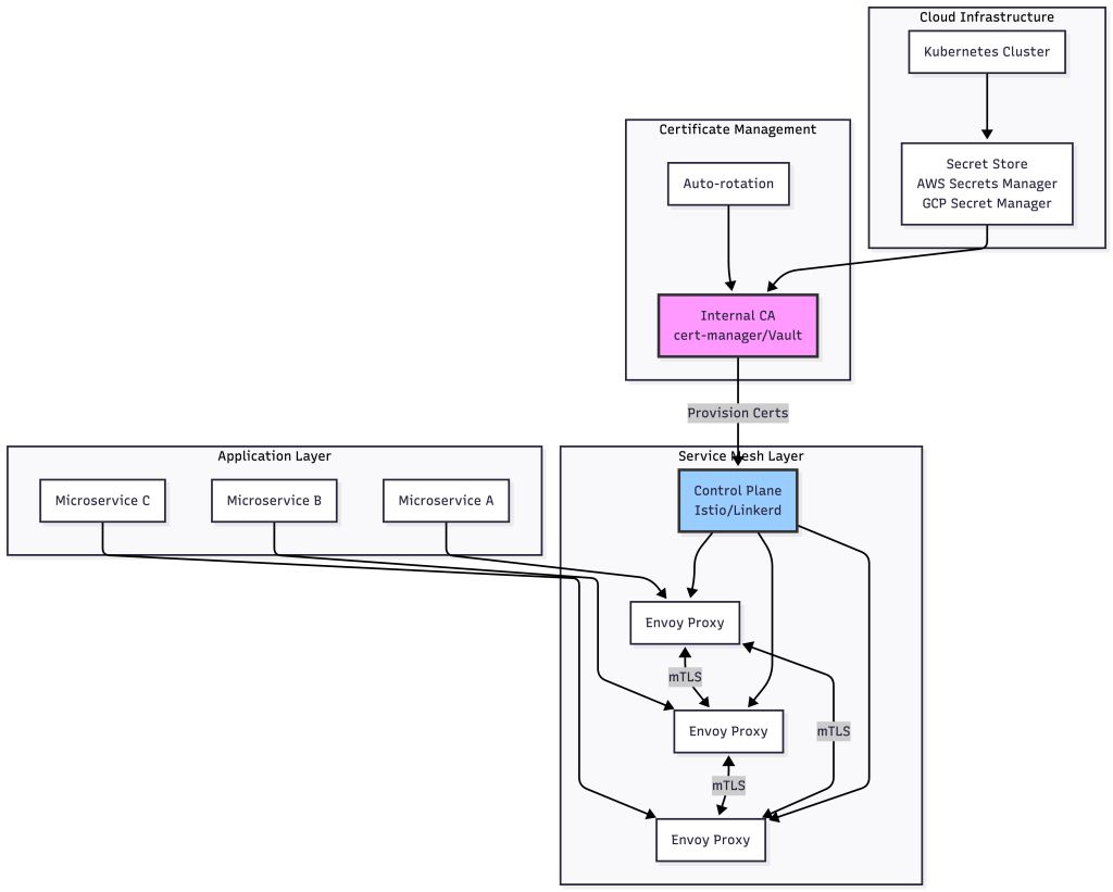
Cloud-Native Implementation Layers
Understanding how mTLS is implemented in cloud environments requires looking at the different layers that work together. This diagram shows the typical architecture stack:

Understanding each layer:
Application Layer (top):
- These are your actual microservices – the business logic you write
- Microservice A, B, and C could be your user service, order service, payment service, etc.
- Key insight: Your application code doesn’t need to know about mTLS at all!
- Developers can focus on business logic without writing security code
Service Mesh Layer:
- Each microservice gets a “sidecar proxy” (usually Envoy)
- Think of the proxy as a security guard attached to each microservice
- The proxy handles all incoming and outgoing network traffic
- This is where mTLS actually happens – the proxies do all the certificate work
Proxy-to-Proxy Communication (bidirectional arrows):
- When Microservice A wants to talk to Microservice B, the traffic goes through their proxies
- Proxy1 and Proxy2 establish an mTLS connection
- The microservices themselves just see regular unencrypted traffic (localhost communication)
- This pattern is called “transparent encryption”
Control Plane (blue box):
- The brain of the service mesh (Istio, Linkerd, etc.)
- Configures all the proxies with routing rules and security policies
- Tells each proxy which certificates to use
- Monitors the health of all connections
- You can think of it as the air traffic controller for your microservices
Certificate Management Layer:
- Internal CA: Your own Certificate Authority that issues certificates for your services
- Auto-rotation: Automatically renews certificates before they expire (maybe every 24 hours)
- This automation is critical – manually managing hundreds of certificates would be impossible
Cloud Infrastructure Layer (bottom):
- Kubernetes Cluster: Orchestrates all your containers and services
- Secret Store: Securely stores private keys and certificates
- Examples: AWS Secrets Manager, Google Cloud Secret Manager, Azure Key Vault
- The secret store ensures private keys are never exposed in code or config files
How it all works together:
- Kubernetes starts up your microservices
- The Service Mesh Control Plane deploys a proxy alongside each microservice
- The CA generates certificates for each service and stores them in the Secret Store
- The Control Plane retrieves certificates and configures each proxy
- When services communicate, their proxies handle mTLS automatically
- Certificates rotate regularly without any application downtime
- Developers deploy code without worrying about any of this security machinery
This layered approach means mTLS is invisible to application developers while providing robust security across all service communications.
Implementing mTLS in Popular Cloud Platforms
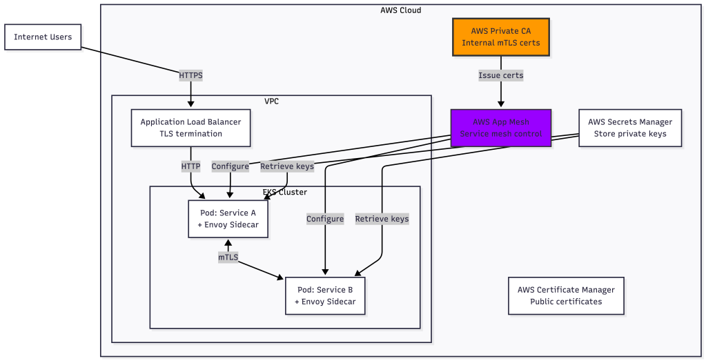
AWS Implementation Pattern
Let’s see how mTLS is typically implemented in Amazon Web Services (AWS). This shows a real-world architecture pattern:

Understanding the AWS components:
Internet Users:
- Your customers, mobile apps, or web browsers
- They connect from the public internet using standard HTTPS
Application Load Balancer (ALB):
- The entry point from the internet into your AWS infrastructure
- Performs “TLS termination” – decrypts the incoming HTTPS traffic
- Uses certificates from AWS Certificate Manager (ACM) for public-facing connections
- Forwards unencrypted HTTP traffic to your internal services (this is safe because it’s inside your VPC)
VPC (Virtual Private Cloud):
- Your isolated network in AWS
- Everything inside is protected from the public internet
- Think of it as your own private data center in the cloud
EKS Cluster (Elastic Kubernetes Service):
- Managed Kubernetes environment provided by AWS
- Runs your containerized microservices in “pods”
- Each pod contains your application + an Envoy sidecar proxy
Pods with Envoy Sidecars:
- Service A Pod and Service B Pod are your actual microservices
- Each has an Envoy proxy running alongside (the sidecar pattern)
- The proxies handle all mTLS communication between services
- Notice the bidirectional mTLS arrow between Pod1 and Pod2
AWS Private CA (orange box):
- A managed Certificate Authority service
- Issues certificates specifically for internal service-to-service communication
- These certificates are never exposed to the public internet
- Automatically rotates certificates to maintain security
AWS App Mesh (purple box):
- AWS’s service mesh solution (built on Envoy)
- The control plane that manages all the proxies
- Gets certificates from Private CA and distributes them to pods
- Configures routing, security policies, and observability
AWS Secrets Manager:
- Securely stores the private keys for your certificates
- Pods retrieve their keys at startup
- Keys are encrypted at rest and in transit
- Access is controlled by AWS IAM policies
The flow of traffic:
- External: User → HTTPS → ALB (using ACM public certificate)
- ALB to internal: ALB → HTTP → Pod1 (unencrypted inside VPC)
- Service-to-service: Pod1 ↔ mTLS ↔ Pod2 (secured with Private CA certificates)
Why this split approach?
- Public-facing (ACM): Certificates for internet users don’t need to verify client identity
- Internal (Private CA): Services verify each other’s identity with mTLS
- This separation follows the principle of “defense in depth” – different security layers for different threats
Key AWS benefits:
- Fully managed services (no certificate servers to maintain)
- Automatic certificate rotation
- Integration with AWS IAM for access control
- Pay only for what you use
Google Cloud Implementation Pattern
Now let’s look at how Google Cloud Platform (GCP) handles mTLS. While conceptually similar to AWS, GCP has its own set of services and approaches:

Understanding the GCP components:
GKE Cluster (Google Kubernetes Engine):
- Google’s managed Kubernetes service
- Similar to AWS EKS but with tighter integration into GCP services
- Provides the foundation for running your containerized workloads
Istio Control Plane (green box):
- Google’s preferred service mesh solution (open-source)
- More feature-rich than AWS App Mesh out of the box
- Manages all the Envoy proxies across your workloads
- Handles traffic management, security policies, and observability
Workloads with Envoy:
- Each workload represents a microservice (similar to pods in AWS)
- Workload 1, 2, and 3 could be your user service, product catalog, and checkout service
- Each has an Envoy sidecar proxy automatically injected by Istio
- Notice the mesh of mTLS connections – every workload can securely talk to every other workload
Certificate Authority Service (CAS) – blue box:
- Google’s managed CA service
- Issues and manages X.509 certificates for your services
- Integrates directly with Istio to automate certificate distribution
- Supports certificate hierarchies and custom policies
- More enterprise-focused than AWS Private CA with features like HSM support
Workload Identity (WI):
- A unique GCP feature that ties Kubernetes service accounts to Google Cloud IAM
- Provides each workload with a cryptographic identity
- Ensures that Workload 1 can only access resources it’s authorized for
- Eliminates the need to manage service account keys manually
- Think of it as giving each microservice its own secure Google account
Secret Manager:
- Stores private keys, API keys, and other sensitive data
- Encrypts secrets at rest with Google-managed or customer-managed keys
- Integrated with Workload Identity for secure access
- Provides versioning and audit logging of secret access
The certificate flow:
- CAS → Istio: Certificate Authority Service generates certificates and provides them to Istio
- Istio → Workloads: Istio distributes certificates to each workload’s Envoy proxy
- Workload Identity: Authenticates each workload before allowing certificate retrieval
- mTLS mesh: All workload-to-workload communication uses mTLS (notice the bidirectional arrows between WL1, WL2, and WL3)
Key differences from AWS:
- Istio is first-class: GCP strongly supports Istio with managed versions and deep integration
- Workload Identity: More sophisticated identity management than AWS Pod Identity
- Full mesh by default: Notice how all three workloads can talk to each other – GCP makes this zero-config with Istio
- Open-source focus: Istio and Envoy are open-source, so you’re not locked into GCP
Why this architecture matters:
- Automatic encryption: Once Istio is installed, mTLS is enabled without code changes
- Identity-based security: Services are identified by cryptographic identity, not IP addresses
- No secret sprawl: Workload Identity eliminates the need to distribute credentials
- Observability built-in: Istio provides metrics, traces, and logs for every connection
This is Google’s vision of “zero trust” networking where every connection is authenticated, authorized, and encrypted regardless of network location.
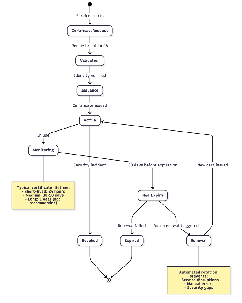
Certificate Lifecycle Management
One of the biggest challenges with mTLS is managing certificate lifecycles. Here’s how it works in cloud environments:

Understanding the certificate lifecycle:
1. Certificate Request (Service Starts):
- When a new service or pod starts up, it needs a certificate
- The service (or service mesh) sends a certificate signing request (CSR) to the Certificate Authority
- The request includes the service’s identity (like payment-service.prod.svc.cluster.local)
2. Validation:
- The CA verifies the request is legitimate
- Checks: Is this service authorized to request a certificate?
- Uses mechanisms like Workload Identity (GCP) or IAM roles (AWS)
- This prevents a rogue service from impersonating another service
3. Issuance:
- Once validated, the CA issues the certificate
- The certificate includes the service identity, public key, expiration date, and CA signature
- This typically happens in seconds or milliseconds
4. Active (In Use):
- The service is now using the certificate for all mTLS connections
- The certificate proves the service’s identity to other services
- This is the normal operating state
5. Monitoring:
- Continuous monitoring of certificate health
- Checks expiration dates, revocation status, and usage patterns
- Certificate lifetimes vary (see note in diagram):
- Short-lived (24 hours): Highest security, common in modern service meshes
- Medium (30-90 days): Balance of security and operational overhead
- Long (1 year): Not recommended – too much time for compromise
6. Near Expiry (30 days before expiration):
- Automated systems detect the certificate is approaching expiration
- Triggers the renewal process well before expiration
- 30 days is typical, but can be configured (some systems renew at 50% of lifetime)
7. Renewal (Auto-renewal Triggered):
- The service mesh automatically requests a new certificate
- The old certificate continues working while renewal happens
- Once the new certificate is issued, it gradually replaces the old one
- This prevents (see note in diagram):
- Service disruptions: No downtime during rotation
- Manual errors: Humans forget or make mistakes
- Security gaps: Expired certificates mean no authentication
8. Back to Active:
- The new certificate is now in use
- The old certificate may have a grace period before fully expiring
- The cycle continues
Alternative paths:
Revoked (Security Incident):
- If a private key is compromised or a service is breached
- The certificate can be immediately revoked
- Other services will refuse connections from this certificate
- The service must get a new certificate before resuming operations
- Ends the lifecycle prematurely
Expired (Renewal Failed):
- If automatic renewal fails (CA unavailable, network issues, configuration problems)
- The certificate expires and becomes invalid
- Services will reject connections from expired certificates
- This typically triggers alerts and requires immediate attention
- The service must request a new certificate to resume operations
Why automation is critical:
Imagine managing this manually for hundreds or thousands of services:
- You’d need to track expiration dates for every certificate
- Rotate them before expiration without causing downtime
- Ensure no service uses an old certificate
- Respond immediately to security incidents
With automation, this entire lifecycle happens without human intervention, certificates rotate every 24 hours safely, and security incidents trigger immediate revocation.
Real-World Example: E-commerce Platform
Let’s see how mTLS secures a cloud-based e-commerce platform. This example shows where TLS and mTLS are used in a realistic production environment:

Let’s trace a customer’s journey through this system:
Customer-Facing Layer
Mobile App and Web Browser:
- Your customers interact with your platform through these interfaces
- They use standard HTTPS (TLS) to connect
- Customers don’t have certificates – they authenticate with login credentials
Edge Layer – The Security Boundary
CDN (CloudFront/Akamai/etc.):
- Content Delivery Network that caches static content
- Uses regular TLS to serve images, CSS, JavaScript to customers
- Provides DDoS protection and global distribution
- This is where the public internet meets your infrastructure
API Gateway (red box):
- Critical transition point where security changes
- Incoming: Accepts TLS connections from the CDN (public-facing)
- Outgoing: Uses mTLS for all internal service communications
- Acts as the “trust boundary” – everything behind it requires mutual authentication
- Validates user JWT tokens or session cookies before forwarding requests
Application Layer – The mTLS Zone
This is where your business logic lives, and every connection requires mTLS:
Product Service:
- Manages the product catalog
- API Gateway calls it to display products to customers
- Cart Service calls it to validate products being added
- Connected to Product DB to fetch inventory details
Cart Service:
- Manages shopping cart operations
- Talks to Product Service to verify item details
- Talks to Inventory Service to check stock availability
- Stores cart data in Redis Cache for fast access
User Service:
- Handles user profiles and preferences
- Authenticates user sessions
- Order Service calls it to get shipping addresses
- Connected to User DB for persistent storage
Order Service:
- Orchestrates the order creation process
- Calls Payment Service to process transactions
- Calls Inventory Service to reserve stock
- Calls User Service to get customer details
- Stores completed orders in Order DB
Payment Service (dark red box):
- Most sensitive service – handles financial transactions
- Protected by mTLS on all sides
- Only Order Service can call it (enforced by mTLS certificates)
- Communicates with external Payment Gateway using mTLS
Inventory Service:
- Tracks stock levels across warehouses
- Called by both Cart and Order services
- Prevents overselling by managing reservations
Data Layer – Database Security
All database connections use mTLS:
- Product DB: Stores product catalog data
- User DB: Contains sensitive customer information
- Order DB: Stores order history and transaction records
- Redis Cache: Fast in-memory data store for cart sessions
Why mTLS for databases?
- Prevents unauthorized services from accessing data
- Even if an attacker breaches your network, they can’t connect to databases without valid certificates
- Provides audit trail of which services accessed what data
External Services
Payment Gateway (dark red):
- Third-party service (Stripe, PayPal, etc.)
- Requires mTLS for PCI DSS compliance
- Your Payment Service must present a valid certificate
- The gateway also presents its certificate to you
Shipping API:
- Integration with shipping providers (FedEx, UPS, etc.)
- Uses mTLS to ensure only your Order Service can create shipments
- Prevents fraudulent shipping labels
Example: Customer Purchases a Product
Let’s trace the mTLS connections when a customer buys a product:
- Customer clicks “Buy Now” → TLS → CDN → API Gateway
- API Gateway → User Service (mTLS): Verify user is logged in
- API Gateway → Cart Service (mTLS): Get cart contents
- Cart Service → Product Service (mTLS): Validate product details
- Cart Service → Inventory Service (mTLS): Check stock availability
- API Gateway → Order Service (mTLS): Create order
- Order Service → Payment Service (mTLS): Process payment
- Payment Service → External Payment Gateway (mTLS): Charge credit card
- Order Service → Inventory Service (mTLS): Reserve stock
- Order Service → Shipping API (mTLS): Create shipping label
- Order Service → Order DB (mTLS): Save order record
Every single internal connection (steps 2-11) uses mTLS. This means:
- Each service verifies the identity of the caller
- An attacker can’t impersonate the Payment Service to steal payment data
- If the Cart Service is compromised, it still can’t access the Order DB (no valid certificate)
- Audit logs show exactly which service made each request
Security Benefits in This Architecture
- Isolation: Even if an attacker compromises the Product Service, they can’t access the Payment Service without its certificate
- Least Privilege: Each service only has certificates for the connections it needs
- Compliance: Meets PCI DSS requirements for payment processing
- Auditability: Every connection is logged with the service identity
- Zero Trust: Network location doesn’t matter – a service must prove its identity regardless
This is a production-grade architecture used by major e-commerce platforms to protect millions of transactions daily.
Benefits and Trade-offs
Benefits
- Strong Authentication: Both parties verify each other’s identity
- Zero Trust Architecture: No implicit trust based on network location
- Encryption: All data in transit is encrypted
- Compliance: Meets regulatory requirements (PCI DSS, HIPAA, SOC 2)
- Auditability: Clear record of which services communicate
Trade-offs
- Complexity: More moving parts to manage
- Performance: Additional handshake overhead (typically 1-5ms)
- Certificate Management: Requires robust PKI infrastructure
- Debugging: Encrypted traffic is harder to troubleshoot
- Initial Setup: Steeper learning curve
Best Practices for Cloud mTLS
1. Use Short-Lived Certificates
One of the most important security practices is using certificates that expire quickly:

Why 24-hour certificates improve security:
Reduced Blast Radius:
- If an attacker steals a certificate’s private key, they can only use it for 24 hours
- Compare this to a 1-year certificate – an attacker has 365 days to exploit it
- Even if you detect a breach, short-lived certs naturally expire quickly
- Example: If a developer accidentally commits a private key to GitHub, it’s only valid until tomorrow
Automatic Rotation:
- With 24-hour certs, automation isn’t optional – it’s required
- This forces you to build robust certificate rotation systems from day one
- Your systems become resilient to certificate expiration issues
- You catch configuration problems within 24 hours instead of discovering them a year later
Less Manual Intervention:
- Nobody can manage daily certificate rotation manually
- This eliminates human error (forgetting to renew, typos in configuration)
- No more “emergency” certificate renewals at 2 AM
- Operators don’t need to track expiration dates
All paths lead to better security:
- Short-lived certificates force good practices
- Automation reduces errors
- Limited validity period contains breaches
- The system becomes “self-healing” with automatic rotation
Traditional thinking: “Long-lived certificates are easier to manage”
Modern reality: “Short-lived certificates are safer and actually easier when automated”
2. Automate Everything
- Certificate issuance
- Certificate rotation
- Certificate revocation
- Monitoring and alerting
3. Use Service Mesh
Service meshes like Istio, Linkerd, or AWS App Mesh handle mTLS automatically:
- Transparent to application code
- Automatic certificate rotation
- Built-in observability
- Policy enforcement
4. Implement Defense in Depth
mTLS shouldn’t be your only security measure. It’s one layer in a comprehensive security strategy:

Understanding each security layer:
Layer 1: Network Policies (Foundation)
- Kubernetes NetworkPolicy or cloud security groups
- Controls which pods/services can even attempt to connect
- Example: “Cart Service can only receive traffic from API Gateway”
- Think of it as closing all doors and windows, then only opening specific ones
- Benefit: Even before mTLS kicks in, most connections are blocked at the network level
Layer 2: mTLS (Highlighted in red)
- Service-to-service identity verification and encryption
- Even if network policy allows a connection, both services must authenticate
- Example: “I allow Cart Service to connect, but you must prove you ARE Cart Service”
- Prevents man-in-the-middle attacks and eavesdropping
- This is the focus of this blog post
Layer 3: Application Authentication (User Identity)
- JWT tokens, OAuth, or session cookies
- Validates that the end user is who they claim to be
- Example: “The service calling me is authenticated (mTLS), but is the user’s token valid?”
- mTLS proves the SERVICE identity, JWT proves the USER identity
- Real scenario: Payment Service uses mTLS to verify it’s talking to Order Service, then checks the JWT to verify the user has permission to make this purchase
Layer 4: Authorization (Permission Check)
- RBAC (Role-Based Access Control) or ABAC (Attribute-Based Access Control)
- Even authenticated users shouldn’t access everything
- Example: “You’re authenticated, but are you allowed to view THIS order?”
- Implements the principle of least privilege
- Real scenario: User is authenticated (Layer 3), but can only view their own orders, not other customers’ orders
Layer 5: Audit Logging (Detection & Forensics)
- CloudTrail (AWS), Cloud Logging (GCP), Azure Monitor
- Records who did what, when, and from where
- Enables security investigations and compliance reporting
- Example: “Service X accessed Database Y at 2:15 PM using certificate Z”
- Helps detect anomalies and trace security incidents
How the layers work together:
Imagine an attacker tries to steal customer data:
- Layer 1 blocks: Network policy prevents random pods from accessing the database
- Layer 2 blocks: Without a valid certificate, can’t establish mTLS connection
- Layer 3 blocks: Even with a certificate, need a valid user JWT token
- Layer 4 blocks: Even with authentication, authorization check fails (“you can’t access this data”)
- Layer 5 detects: All failed attempts are logged for security team review
An attacker must bypass ALL layers to succeed. This is why it’s called “defense in depth” – multiple independent security controls that work together.
Real-world example – compromised service:
Let’s say an attacker compromises the Product Service:
- Layer 1: NetworkPolicy prevents Product Service from connecting to Order DB (it shouldn’t need to)
- Layer 2: Product Service doesn’t have certificates for Order Service or Payment Service
- Layer 3: Product Service can’t forge JWT tokens for users
- Layer 4: Even if it could connect, authorization rules prevent it from accessing order data
- Layer 5: Any suspicious behavior is logged and alerted
The compromise is contained to just the Product Service – the attacker can’t pivot to sensitive financial data.
Why mTLS alone isn’t enough:
- mTLS proves service identity, but not user authorization
- A compromised service with valid certificates could still abuse its access
- Multiple layers provide redundancy – if one fails, others still protect you
- Each layer addresses different threat vectors
This layered approach is the industry standard for securing cloud applications and is required for compliance with standards like PCI DSS, SOC 2, and HIPAA.
Getting Started: Step-by-Step
Step 1: Set Up a Certificate Authority
Choose between:
- Cloud-native: AWS Private CA, GCP Certificate Authority Service, Azure Key Vault
- Self-hosted: HashiCorp Vault, cert-manager (Kubernetes)
- Managed service mesh: Istio CA, Linkerd CA
Step 2: Generate Certificates
For a service:
# Example: Generate a certificate requestopenssl req -new -newkey rsa:2048 -nodes \ -keyout service-a.key \ -out service-a.csr \ -subj "/CN=service-a.default.svc.cluster.local"# Sign with CAopenssl x509 -req -in service-a.csr \ -CA ca.crt -CAkey ca.key \ -out service-a.crt -days 365
Step 3: Configure Your Services
Example Kubernetes configuration:
apiVersion: v1kind: Secretmetadata: name: service-a-certstype: kubernetes.io/tlsdata: tls.crt: <base64-encoded-cert> tls.key: <base64-encoded-key> ca.crt: <base64-encoded-ca>
Step 4: Enable mTLS in Your Service Mesh
Example Istio configuration:
apiVersion: security.istio.io/v1beta1kind: PeerAuthenticationmetadata: name: default namespace: defaultspec: mtls: mode: STRICT # Enforce mTLS for all services
Monitoring and Troubleshooting
Key Metrics to Monitor
Effective mTLS requires comprehensive monitoring. Here are the critical metrics organized by category:

Certificate Health Metrics – Proactive Monitoring:
M1: Days Until Expiration
- Track how many days remain until each certificate expires
- What to monitor: Minimum expiration time across all certificates
- Why it matters: Prevents service outages from expired certificates
- Alert threshold: Less than 7 days (highlighted in red)
- Best practice: With 24-hour certificates, this should never trigger if auto-rotation works
- Example alert: “Payment Service certificate expires in 6 days – rotation may be failing”
M2: Failed Validations
- Count how many times certificate validation fails
- What to monitor: Rate of validation failures per service
- Why it matters: Indicates certificate issues, CA problems, or misconfiguration
- Alert threshold: Any increase from baseline (orange alert)
- Common causes: Clock skew, expired CA certificates, network issues reaching CA
- Example: “User Service failing to validate Order Service certificate – CA unreachable”
M3: Rotation Success Rate
- Percentage of successful certificate rotations
- What to monitor: Success rate over time, broken down by service
- Why it matters: Ensures automation is working properly
- Target: Should be 99.9%+ for production systems
- What can go wrong: CA outages, permission issues, secret store unavailable
- Example: “Cart Service rotation success rate dropped to 95% – investigate”
Connection Metrics – Performance and Reliability:
M4: TLS Handshake Duration
- Time taken to complete the mTLS handshake
- What to monitor: P50, P95, P99 latency percentiles
- Why it matters: Slow handshakes impact user experience
- Typical values: 1-5ms for local services, 10-50ms for cross-region
- Red flags: Sudden increases indicate CA problems or network issues
- Example: “Handshake duration increased from 2ms to 50ms – CA performance degraded”
M5: Connection Failures
- Number of failed mTLS connection attempts
- What to monitor: Failure rate and absolute count
- Alert threshold: Any spike above baseline (orange alert)
- Why it matters: May indicate service outages, certificate problems, or attacks
- Investigation steps: Check certificate validity, network connectivity, CA availability
- Example: “100 failed connections to Payment Service in last 5 minutes – investigating”
M6: Certificate Errors
- Specific types of certificate-related errors
- What to monitor: Error categories (expired, invalid signature, wrong hostname, revoked)
- Why it matters: Different errors require different fixes
- Common errors:
- “Certificate expired”: Rotation failed
- “Invalid signature”: Certificate doesn’t match CA
- “Hostname mismatch”: Wrong certificate for this service
- Example: “Payment Service receiving ‘hostname mismatch’ errors – certificate issued for wrong domain”
Security Metrics – Threat Detection:
M7: Unauthorized Access Attempts
- Services or clients trying to connect without valid certificates
- What to monitor: Source of attempts, target services, frequency
- Alert threshold: Immediate alert (red – highest priority)
- Why it matters: Indicates potential security breach or misconfiguration
- Action required: Investigate immediately – could be an active attack
- Example: “Unknown service attempting to connect to Payment Service – no valid certificate”
M8: Certificate Revocations
- Certificates that have been revoked before expiration
- What to monitor: Number and reason for revocations
- Why it matters: Indicates security incidents or compromised services
- Common reasons: Key compromise, service decommissioned, security policy violation
- Example: “Cart Service certificate revoked due to suspected key exposure”
M9: Cipher Suite Usage
- Which encryption algorithms are being used
- What to monitor: Distribution of cipher suites across connections
- Why it matters: Weak ciphers indicate security vulnerabilities
- Best practice: Only allow TLS 1.3 with modern cipher suites
- Red flags: TLS 1.0/1.1, weak ciphers like RC4 or 3DES
- Example: “10% of connections using deprecated TLS 1.2 – update client configurations”
Setting Up Alerts – Priority Levels:
IMMEDIATE (Red):
- Unauthorized access attempts (M7)
- Security incidents requiring immediate response
- Response time: Within minutes
- Example action: Page security team, potentially block traffic
HIGH (Orange):
- Certificate expiring in <7 days (M1)
- Failed validations increasing (M2)
- Connection failure spike (M5)
- Response time: Within hours
- Example action: Investigate root cause, trigger manual rotation if needed
MEDIUM (Yellow):
- Rotation success rate dropping
- Handshake duration increasing
- Certificate errors appearing
- Response time: Within business day
- Example action: Review logs, identify configuration issues
Monitoring Tools:
- Prometheus + Grafana: Popular open-source stack
- Datadog / New Relic: Commercial APM solutions
- Cloud-native: CloudWatch (AWS), Cloud Monitoring (GCP), Azure Monitor
- Service mesh built-in: Istio, Linkerd provide metrics out-of-box
Dashboard Example:
A good mTLS dashboard shows:
- Certificate expiration timeline (all certs visualized)
- Connection success rate (should be >99.9%)
- Handshake latency over time
- Alert history and current active alerts
- Per-service breakdown of all metrics
By monitoring these metrics, you can catch problems before they cause outages and detect security incidents in real-time.
Common Issues and Solutions
Issue: Certificate expired
- Solution: Implement automated rotation with alerts 30 days before expiry
Issue: Certificate chain validation fails
- Solution: Ensure CA certificate is properly distributed to all services
Issue: Performance degradation
- Solution: Use session resumption, optimize cipher suites, consider hardware acceleration
Conclusion
Mutual TLS is no longer optional in modern cloud environments. It provides strong authentication, encryption, and forms the foundation of zero-trust architectures. While it adds complexity, cloud-native tools like service meshes and managed certificate authorities make implementation practical and manageable.
Start small: implement mTLS for your most sensitive service-to-service communications first, then gradually expand coverage as your team gains experience. The security benefits far outweigh the initial investment in setup and learning.
Additional Resources
- Istio mTLS Documentation
- AWS App Mesh mTLS Guide – This service is deprecating soon.
- Google Cloud Service Mesh Security
- cert-manager for Kubernetes
- NIST Guidelines on TLS
- NotebookLM Book

Leave a comment