Introduction
When using Crossplane to provision Azure resources from Kubernetes, authentication becomes a critical challenge. Traditional approaches using service principal secrets are insecure and operationally complex. This blog post shares how we solved Azure authentication using Workload Identity Federation across three distinct deployment scenarios:
- Local Development: Kind cluster with Crossplane on developer laptops
- CI/CD Pipeline: GitHub Actions running Kind cluster with Crossplane for automated testing
- Production: EKS cluster with Crossplane managing Azure infrastructure
Each scenario presented unique challenges, and we’ll share the exact configurations, code snippets, and solutions that made credential-free Azure authentication work seamlessly across all environments.
The Challenge: Why Traditional Approaches Fall Short
Before diving into solutions, let’s understand the problem we were solving:
Traditional Approach: Service Principal Secrets
# The old way - storing secrets
apiVersion: v1
kind: Secret
metadata:
name: azure-credentials
type: Opaque
data:
clientId: base64-encoded-client-id
clientSecret: base64-encoded-secret # Long-lived credential!
tenantId: base64-encoded-tenant-id
Problems:
- Long-lived credentials stored in Kubernetes secrets
- Manual rotation required
- Security risk if secrets are compromised
- Different authentication patterns across environments
- Secret management overhead
Our Goal: Workload Identity Federation
We wanted to achieve:
- ✅ Zero stored secrets across all environments
- ✅ Automatic token rotation with short-lived credentials
- ✅ Consistent authentication pattern from local dev to production
- ✅ Individual developer isolation in local development
- ✅ Clear audit trail for all Azure operations
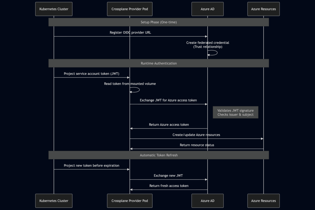
Understanding Azure Workload Identity Federation
Before diving into each scenario, let’s understand the core concept:

Key Components:
- OIDC Provider: Kubernetes cluster’s identity provider (must be publicly accessible)
- Service Account Token: Short-lived JWT issued by Kubernetes
- Federated Credential: Trust relationship in Azure AD
- Token Exchange: JWT → Azure access token
Scenario 1: Production EKS with Crossplane
Overview
In production, we run Crossplane on EKS clusters to provision and manage Azure resources. EKS provides a native OIDC provider that Azure can validate directly.
Architecture

Step 1: EKS Cluster Configuration
EKS clusters come with OIDC provider enabled by default. Get your OIDC provider URL:
# Get EKS OIDC provider URL
aws eks describe-cluster --name your-cluster-name \
--query "cluster.identity.oidc.issuer" --output text
# Example output: https://oidc.eks.us-east-1.amazonaws.com/id/EXAMPLED539D4633E53DE1B71EXAMPLE
Step 2: Azure AD Application Setup
Create an Azure AD application for production:
# Create Azure AD application
az ad app create --display-name "crossplane-production-azure"
# Get the client ID
AZURE_CLIENT_ID=$(az ad app list --display-name "crossplane-production-azure" \
--query "[0].appId" -o tsv)
# Get tenant ID
AZURE_TENANT_ID=$(az account show --query tenantId -o tsv)
echo "Client ID: $AZURE_CLIENT_ID"
echo "Tenant ID: $AZURE_TENANT_ID"
Step 3: Create Federated Credential
Configure the trust relationship between EKS and Azure AD:
# Get EKS OIDC issuer (without https://)
EKS_OIDC_ISSUER=$(aws eks describe-cluster --name your-cluster-name \
--query "cluster.identity.oidc.issuer" --output text | sed 's|https://||')
# Create federated credential
az ad app federated-credential create \
--id $AZURE_CLIENT_ID \
--parameters '{
"name": "eks-crossplane-federated-credential",
"issuer": "https://'"$EKS_OIDC_ISSUER"'",
"subject": "system:serviceaccount:crossplane-system:provider-azure-sa",
"audiences": ["api://AzureADTokenExchange"]
}'
Step 4: Assign Azure Permissions
Grant necessary permissions to the Azure AD application:
# Assign Contributor role
az role assignment create \
--role "Contributor" \
--assignee $AZURE_CLIENT_ID \
--scope "/subscriptions/$AZURE_SUBSCRIPTION_ID"
# Assign User Access Administrator (if needed for role assignments)
az role assignment create \
--role "User Access Administrator" \
--assignee $AZURE_CLIENT_ID \
--scope "/subscriptions/$AZURE_SUBSCRIPTION_ID"
Step 5: Crossplane Deployment Configuration
Configure Crossplane to use workload identity:
# deployment-runtime-config.yaml
apiVersion: pkg.crossplane.io/v1beta1
kind: DeploymentRuntimeConfig
metadata:
name: azure-provider-deployment-runtime-config
spec:
serviceAccountTemplate:
metadata:
name: provider-azure-sa
annotations:
azure.workload.identity/client-id: "YOUR_AZURE_CLIENT_ID"
azure.workload.identity/tenant-id: "YOUR_AZURE_TENANT_ID"
labels:
azure.workload.identity/use: "true"
deploymentTemplate:
spec:
template:
spec:
containers:
- name: package-runtime
env:
- name: AZURE_CLIENT_ID
value: "YOUR_AZURE_CLIENT_ID"
- name: AZURE_TENANT_ID
value: "YOUR_AZURE_TENANT_ID"
- name: AZURE_FEDERATED_TOKEN_FILE
value: "/var/run/secrets/azure/tokens/azure-identity-token"
volumeMounts:
- name: azure-identity-token
mountPath: /var/run/secrets/azure/tokens
readOnly: true
volumes:
- name: azure-identity-token
projected:
sources:
- serviceAccountToken:
path: azure-identity-token
audience: api://AzureADTokenExchange
expirationSeconds: 3600
Step 6: Azure Provider Configuration
Configure the Crossplane Azure provider:
# provider-config.yaml
apiVersion: azure.upbound.io/v1beta1
kind: ProviderConfig
metadata:
name: default
spec:
credentials:
source: OIDCTokenFile
subscriptionID: "YOUR_AZURE_SUBSCRIPTION_ID"
tenantID: "YOUR_AZURE_TENANT_ID"
clientID: "YOUR_AZURE_CLIENT_ID"
Step 7: Deploy Crossplane Provider
# Install Crossplane
helm repo add crossplane-stable https://charts.crossplane.io/stable
helm install crossplane crossplane-stable/crossplane \
--namespace crossplane-system --create-namespace
# Install Azure provider
kubectl apply -f - <<EOF
apiVersion: pkg.crossplane.io/v1
kind: Provider
metadata:
name: provider-azure-network
spec:
package: xpkg.upbound.io/upbound/provider-azure-network:v1.11.1
runtimeConfigRef:
name: azure-provider-deployment-runtime-config
EOF
# Apply provider config
kubectl apply -f provider-config.yaml
Verification
# Check provider status
kubectl get providers
# Check provider pods
kubectl get pods -n crossplane-system
# Verify token projection
kubectl exec -n crossplane-system deployment/provider-azure-network -- \
ls -la /var/run/secrets/azure/tokens/
# Test Azure connectivity
kubectl logs -n crossplane-system deployment/provider-azure-network \
-c package-runtime --tail=50
Scenario 2: Local Development with Kind and ngrok
Overview
Local development presented the biggest challenge: Kind clusters don’t have publicly accessible OIDC providers, but Azure needs to validate tokens against public endpoints. Our solution uses ngrok to expose the Kind cluster’s OIDC endpoints.
The Problem

The Solution: ngrok Tunnel

Step 1: Install Prerequisites
# Install ngrok
brew install ngrok
# Authenticate ngrok (get token from ngrok.com)
ngrok config add-authtoken YOUR_NGROK_TOKEN
# Install Kind
brew install kind
# Install kubectl
brew install kubectl
Step 2: Start ngrok Tunnel
# Start ngrok tunnel to expose Kubernetes API server
ngrok http https://localhost:6443 --log=stdout > /tmp/ngrok.log 2>&1 &
# Wait for ngrok to start
sleep 3
# Get ngrok public URL
NGROK_URL=$(curl -s http://localhost:4040/api/tunnels | \
jq -r '.tunnels[0].public_url')
echo "ngrok URL: $NGROK_URL"
# Example: https://abc123.ngrok.io
Step 3: Create Kind Cluster with ngrok OIDC
This is the critical configuration that makes it work:
# Create Kind cluster with ngrok as OIDC issuer
cat <<EOF | kind create cluster --config=-
kind: Cluster
apiVersion: kind.x-k8s.io/v1alpha4
name: crossplane-dev
nodes:
- role: control-plane
kubeadmConfigPatches:
- |
kind: ClusterConfiguration
apiServer:
extraArgs:
service-account-issuer: ${NGROK_URL}
service-account-jwks-uri: ${NGROK_URL}/openid/v1/jwks
service-account-signing-key-file: /etc/kubernetes/pki/sa.key
service-account-key-file: /etc/kubernetes/pki/sa.pub
api-audiences: api://AzureADTokenExchange
anonymous-auth: "true"
EOF
Key Configuration Points:
service-account-issuer: Set to ngrok URL (not localhost!)service-account-jwks-uri: Points to ngrok URL for public key discoveryapi-audiences: Must includeapi://AzureADTokenExchangeanonymous-auth: "true": Allows Azure to fetch OIDC discovery without authentication
Step 4: Configure RBAC for OIDC Discovery
Azure needs anonymous access to OIDC endpoints:
kubectl apply -f - <<EOF
apiVersion: rbac.authorization.k8s.io/v1
kind: ClusterRole
metadata:
name: oidc-discovery
rules:
- nonResourceURLs:
- "/.well-known/openid-configuration"
- "/.well-known/jwks"
- "/openid/v1/jwks"
verbs: ["get"]
---
apiVersion: rbac.authorization.k8s.io/v1
kind: ClusterRoleBinding
metadata:
name: oidc-discovery
roleRef:
apiGroup: rbac.authorization.k8s.io
kind: ClusterRole
name: oidc-discovery
subjects:
- apiGroup: rbac.authorization.k8s.io
kind: User
name: system:anonymous
EOF
Step 5: Create Individual Azure AD App
Each developer gets their own Azure AD app for isolation:
# Get developer name
DEVELOPER_NAME=$(whoami)
# Create Azure AD app
az ad app create --display-name "crossplane-local-dev-${DEVELOPER_NAME}"
# Get client ID
AZURE_CLIENT_ID=$(az ad app list \
--display-name "crossplane-local-dev-${DEVELOPER_NAME}" \
--query "[0].appId" -o tsv)
# Create federated credential with ngrok URL
az ad app federated-credential create \
--id $AZURE_CLIENT_ID \
--parameters '{
"name": "kind-local-dev-federated-credential",
"issuer": "'"$NGROK_URL"'",
"subject": "system:serviceaccount:crossplane-system:provider-azure-sa",
"audiences": ["api://AzureADTokenExchange"]
}'
# Assign Azure permissions
az role assignment create \
--role "Contributor" \
--assignee $AZURE_CLIENT_ID \
--scope "/subscriptions/$AZURE_SUBSCRIPTION_ID"
Step 6: Deploy Crossplane with Workload Identity
# Install Crossplane
helm install crossplane crossplane-stable/crossplane \
--namespace crossplane-system --create-namespace
# Create deployment runtime config
kubectl apply -f - <<EOF
apiVersion: pkg.crossplane.io/v1beta1
kind: DeploymentRuntimeConfig
metadata:
name: azure-provider-deployment-runtime-config
spec:
serviceAccountTemplate:
metadata:
name: provider-azure-sa
annotations:
azure.workload.identity/client-id: "${AZURE_CLIENT_ID}"
azure.workload.identity/tenant-id: "${AZURE_TENANT_ID}"
labels:
azure.workload.identity/use: "true"
deploymentTemplate:
spec:
template:
spec:
containers:
- name: package-runtime
env:
- name: AZURE_CLIENT_ID
value: "${AZURE_CLIENT_ID}"
- name: AZURE_TENANT_ID
value: "${AZURE_TENANT_ID}"
- name: AZURE_FEDERATED_TOKEN_FILE
value: "/var/run/secrets/azure/tokens/azure-identity-token"
volumeMounts:
- name: azure-identity-token
mountPath: /var/run/secrets/azure/tokens
readOnly: true
volumes:
- name: azure-identity-token
projected:
sources:
- serviceAccountToken:
path: azure-identity-token
audience: api://AzureADTokenExchange
expirationSeconds: 3600
EOF
# Install Azure provider
kubectl apply -f - <<EOF
apiVersion: pkg.crossplane.io/v1
kind: Provider
metadata:
name: provider-azure-network
spec:
package: xpkg.upbound.io/upbound/provider-azure-network:v1.11.1
runtimeConfigRef:
name: azure-provider-deployment-runtime-config
EOF
# Create provider config
kubectl apply -f - <<EOF
apiVersion: azure.upbound.io/v1beta1
kind: ProviderConfig
metadata:
name: default
spec:
credentials:
source: OIDCTokenFile
subscriptionID: "${AZURE_SUBSCRIPTION_ID}"
tenantID: "${AZURE_TENANT_ID}"
clientID: "${AZURE_CLIENT_ID}"
EOF
Step 7: Verify Setup
# Verify OIDC discovery is accessible via ngrok
curl -k "${NGROK_URL}/.well-known/openid-configuration"
# Check provider status
kubectl get providers
# Verify token projection
kubectl exec -n crossplane-system deployment/provider-azure-network -- \
cat /var/run/secrets/azure/tokens/azure-identity-token | \
cut -d. -f2 | base64 -d | jq .
# Check provider logs
kubectl logs -n crossplane-system deployment/provider-azure-network \
-c package-runtime --tail=50
Cleanup
# Delete Azure AD app
az ad app delete --id $AZURE_CLIENT_ID
# Delete Kind cluster
kind delete cluster --name crossplane-dev
# Stop ngrok
pkill ngrok
Scenario 3: GitHub Actions CI with Kind
Overview
For CI/CD, we use GitHub Actions’ native OIDC provider instead of ngrok. This provides a stable, public OIDC issuer that Azure can validate directly.
Architecture

Step 1: One-Time Azure AD App Setup
Create a shared Azure AD app for CI:
# Create Azure AD app for CI
az ad app create --display-name "crossplane-ci-github-actions"
# Get client ID
AZURE_CLIENT_ID=$(az ad app list \
--display-name "crossplane-ci-github-actions" \
--query "[0].appId" -o tsv)
# Create federated credential for pull requests
az ad app federated-credential create \
--id $AZURE_CLIENT_ID \
--parameters '{
"name": "github-pr-federated-credential",
"issuer": "https://token.actions.githubusercontent.com",
"subject": "repo:your-org/your-repo:pull_request",
"audiences": ["api://AzureADTokenExchange"]
}'
# Assign Azure permissions
az role assignment create \
--role "Contributor" \
--assignee $AZURE_CLIENT_ID \
--scope "/subscriptions/$AZURE_SUBSCRIPTION_ID"
az role assignment create \
--role "User Access Administrator" \
--assignee $AZURE_CLIENT_ID \
--scope "/subscriptions/$AZURE_SUBSCRIPTION_ID"
Step 2: Store Configuration (Not Secrets!)
Create a configuration file with public identifiers:
# ci-azure-config.env
AZURE_CLIENT_ID=12345678-5465-1234-1234-123434789012
AZURE_TENANT_ID=87654321-4321-4321-4321-210912354321
AZURE_SUBSCRIPTION_ID=abcdef12-1234-7899-cccc-ef1234567890
Important: These are public identifiers, safe to commit to your repository!
Step 3: GitHub Actions Workflow
Create .github/workflows/e2e-tests.yaml:
name: E2E Integration Tests
on:
pull_request:
branches: [main]
permissions:
id-token: write # Required for GitHub OIDC
contents: read
jobs:
run-e2e-tests:
runs-on: ubuntu-latest
steps:
- name: Checkout code
uses: actions/checkout@v4
- name: Load CI Azure Configuration
run: |
source ci-azure-config.env
echo "AZURE_CLIENT_ID=$AZURE_CLIENT_ID" >> $GITHUB_ENV
echo "AZURE_TENANT_ID=$AZURE_TENANT_ID" >> $GITHUB_ENV
echo "AZURE_SUBSCRIPTION_ID=$AZURE_SUBSCRIPTION_ID" >> $GITHUB_ENV
- name: Azure Login with OIDC
uses: azure/login@v1
with:
client-id: ${{ env.AZURE_CLIENT_ID }}
tenant-id: ${{ env.AZURE_TENANT_ID }}
subscription-id: ${{ env.AZURE_SUBSCRIPTION_ID }}
- name: Create Kind Cluster
run: |
# Install Kind
curl -Lo ./kind https://kind.sigs.k8s.io/dl/v0.20.0/kind-linux-amd64
chmod +x ./kind
sudo mv ./kind /usr/local/bin/kind
# Create standard Kind cluster (no special OIDC config needed)
kind create cluster --name ci-cluster
- name: Setup GitHub OIDC Tokens for Crossplane
run: |
# Get GitHub OIDC token
GITHUB_TOKEN=$(curl -s \
-H "Authorization: bearer $ACTIONS_ID_TOKEN_REQUEST_TOKEN" \
"$ACTIONS_ID_TOKEN_REQUEST_URL&audience=api://AzureADTokenExchange" | \
jq -r ".value")
# Create secrets with GitHub OIDC tokens
kubectl create namespace crossplane-system
kubectl create secret generic azure-identity-token \
--from-literal=azure-identity-token="$GITHUB_TOKEN" \
--namespace=crossplane-system
# Start background token refresh (GitHub tokens expire in 5 minutes)
nohup bash -c '
while true; do
sleep 240 # Refresh every 4 minutes
GITHUB_TOKEN=$(curl -s \
-H "Authorization: bearer $ACTIONS_ID_TOKEN_REQUEST_TOKEN" \
"$ACTIONS_ID_TOKEN_REQUEST_URL&audience=api://AzureADTokenExchange" | \
jq -r ".value")
if [ -n "$GITHUB_TOKEN" ] && [ "$GITHUB_TOKEN" != "null" ]; then
kubectl create secret generic azure-identity-token \
--from-literal=azure-identity-token="$GITHUB_TOKEN" \
--namespace=crossplane-system \
--dry-run=client -o yaml | kubectl apply -f -
fi
done
' > /tmp/token_refresh.log 2>&1 &
- name: Install Crossplane
run: |
helm repo add crossplane-stable https://charts.crossplane.io/stable
helm install crossplane crossplane-stable/crossplane \
--namespace crossplane-system --create-namespace --wait
- name: Configure Crossplane with Workload Identity
run: |
# Create deployment runtime config
kubectl apply -f - <<EOF
apiVersion: pkg.crossplane.io/v1beta1
kind: DeploymentRuntimeConfig
metadata:
name: azure-provider-deployment-runtime-config
spec:
serviceAccountTemplate:
metadata:
name: provider-azure-sa
annotations:
azure.workload.identity/client-id: "${{ env.AZURE_CLIENT_ID }}"
azure.workload.identity/tenant-id: "${{ env.AZURE_TENANT_ID }}"
labels:
azure.workload.identity/use: "true"
deploymentTemplate:
spec:
template:
spec:
containers:
- name: package-runtime
env:
- name: AZURE_CLIENT_ID
value: "${{ env.AZURE_CLIENT_ID }}"
- name: AZURE_TENANT_ID
value: "${{ env.AZURE_TENANT_ID }}"
- name: AZURE_FEDERATED_TOKEN_FILE
value: "/var/run/secrets/azure/tokens/azure-identity-token"
volumeMounts:
- name: azure-identity-token
mountPath: /var/run/secrets/azure/tokens
readOnly: true
volumes:
- name: azure-identity-token
secret:
secretName: azure-identity-token
items:
- key: azure-identity-token
path: azure-identity-token
EOF
# Install Azure provider
kubectl apply -f - <<EOF
apiVersion: pkg.crossplane.io/v1
kind: Provider
metadata:
name: provider-azure-network
spec:
package: xpkg.upbound.io/upbound/provider-azure-network:v1.11.1
runtimeConfigRef:
name: azure-provider-deployment-runtime-config
EOF
# Wait for provider to be ready
kubectl wait --for=condition=healthy --timeout=300s \
provider/provider-azure-network
# Create provider config
kubectl apply -f - <<EOF
apiVersion: azure.upbound.io/v1beta1
kind: ProviderConfig
metadata:
name: default
spec:
credentials:
source: OIDCTokenFile
subscriptionID: "${{ env.AZURE_SUBSCRIPTION_ID }}"
tenantID: "${{ env.AZURE_TENANT_ID }}"
clientID: "${{ env.AZURE_CLIENT_ID }}"
EOF
- name: Run E2E Tests
run: |
# Your E2E tests here
kubectl apply -f test/e2e/test-resources.yaml
# Wait for resources to be ready
kubectl wait --for=condition=ready --timeout=600s \
-f test/e2e/test-resources.yaml
- name: Cleanup
if: always()
run: |
# Delete test resources
kubectl delete -f test/e2e/test-resources.yaml --wait=false
# Delete Kind cluster
kind delete cluster --name ci-cluster
Key Differences from Local Dev
| Aspect | Local Development | GitHub Actions CI |
|---|---|---|
| OIDC Issuer | ngrok tunnel | GitHub native OIDC |
| Token Source | Projected service account | GitHub OIDC token in secret |
| Token Lifetime | 1 hour (auto-refresh) | 5 minutes (manual refresh) |
| Cluster Config | Custom OIDC issuer | Standard Kind cluster |
| Azure AD App | Individual per developer | Shared for CI |
| Token Storage | Projected volume | Kubernetes secret |
Token Refresh Implementation
GitHub OIDC tokens expire in 5 minutes, so we implement automatic refresh:
# Background token refresh daemon
nohup bash -c '
while true; do
sleep 240 # Wait 4 minutes
# Get fresh GitHub OIDC token
GITHUB_TOKEN=$(curl -s \
-H "Authorization: bearer $ACTIONS_ID_TOKEN_REQUEST_TOKEN" \
"$ACTIONS_ID_TOKEN_REQUEST_URL&audience=api://AzureADTokenExchange" | \
jq -r ".value")
if [ -n "$GITHUB_TOKEN" ] && [ "$GITHUB_TOKEN" != "null" ]; then
# Update secret (Kubernetes auto-updates mounted files)
kubectl create secret generic azure-identity-token \
--from-literal=azure-identity-token="$GITHUB_TOKEN" \
--namespace=crossplane-system \
--dry-run=client -o yaml | kubectl apply -f -
fi
done
' > /tmp/token_refresh.log 2>&1 &
Comparison: Three Scenarios Side-by-Side
| Feature | EKS Production | Local Development | GitHub Actions CI |
|---|---|---|---|
| OIDC Provider | EKS native | ngrok tunnel | GitHub native |
| Cluster Type | EKS | Kind | Kind |
| Token Projection | Projected volume | Projected volume | Secret volume |
| Token Lifetime | 1 hour | 1 hour | 5 minutes |
| Token Refresh | Automatic | Automatic | Manual daemon |
| Azure AD App | Production app | Individual per dev | Shared CI app |
| Setup Complexity | Low | Medium | Medium |
| Security Isolation | High | High (per dev) | Medium (shared) |
| Public Accessibility | ✅ Native | ✅ Via ngrok | ✅ Native |
Troubleshooting Guide
Common Issues Across All Scenarios
Issue 1: Token File Not Found
Error:
reading OIDC Token from file "/var/run/secrets/azure/tokens/azure-identity-token": no such file or directory
Solution:
# Check if volume is mounted
kubectl exec -n crossplane-system deployment/provider-azure-network -- \
ls -la /var/run/secrets/azure/tokens/
# Verify deployment configuration
kubectl get deploymentruntimeconfig azure-provider-deployment-runtime-config -o yaml
# Check provider pod spec
kubectl get pod -n crossplane-system -l pkg.crossplane.io/provider=provider-azure-network -o yaml
Issue 2: Azure Authentication Failure
Error:
AADSTS700211: No matching federated identity record found for presented assertion issuer
Solution:
# Verify federated credential configuration
az ad app federated-credential list --id $AZURE_CLIENT_ID
# Check token claims
kubectl exec -n crossplane-system deployment/provider-azure-network -- \
cat /var/run/secrets/azure/tokens/azure-identity-token | \
cut -d. -f2 | base64 -d | jq .
# Ensure issuer and subject match exactly
Local Development Specific Issues
Issue 3: ngrok URL Changed
Error: Authentication fails after restarting ngrok
Solution:
# Get new ngrok URL
NGROK_URL=$(curl -s http://localhost:4040/api/tunnels | \
jq -r '.tunnels[0].public_url')
# Update federated credential
az ad app federated-credential update \
--id $AZURE_CLIENT_ID \
--federated-credential-id <credential-id> \
--parameters '{
"issuer": "'"$NGROK_URL"'"
}'
# Recreate Kind cluster with new URL
kind delete cluster --name crossplane-dev
# Then recreate with new ngrok URL
Issue 4: OIDC Discovery Endpoint Unreachable
Error:
AADSTS50166: Request to External OIDC endpoint failed
Solution:
# Verify ngrok is running
curl -s http://localhost:4040/api/tunnels
# Test OIDC discovery endpoint
curl -k "${NGROK_URL}/.well-known/openid-configuration"
# Check RBAC permissions
kubectl get clusterrolebinding oidc-discovery -o yaml
GitHub Actions Specific Issues
Issue 5: Token Expiration in Long Tests
Error: Authentication fails after 5 minutes
Solution:
# Verify token refresh daemon is running
ps aux | grep "refresh_tokens"
# Check refresh logs
tail -f /tmp/token_refresh.log
# Manually refresh token
GITHUB_TOKEN=$(curl -s \
-H "Authorization: bearer $ACTIONS_ID_TOKEN_REQUEST_TOKEN" \
"$ACTIONS_ID_TOKEN_REQUEST_URL&audience=api://AzureADTokenExchange" | \
jq -r ".value")
kubectl create secret generic azure-identity-token \
--from-literal=azure-identity-token="$GITHUB_TOKEN" \
--namespace=crossplane-system \
--dry-run=client -o yaml | kubectl apply -f -
Best Practices and Recommendations
Security Best Practices
- Individual Identities: Use separate Azure AD apps for each environment
- Least Privilege: Grant minimum required Azure permissions
- Resource Group Scoping: Limit permissions to specific resource groups
- Regular Audits: Review Azure AD audit logs for unusual activity
- Token Expiration: Use short token lifetimes (1 hour recommended)
Operational Best Practices
- Automation: Use scripts to automate Azure AD app creation and cleanup
- Documentation: Maintain clear documentation of federated credentials
- Monitoring: Set up alerts for authentication failures
- Testing: Test configuration changes in non-production first
- Cleanup: Always clean up Azure AD apps after development
Workflow Recommendations
For Local Development:
- Create automation scripts to start/stop your development environment
- Include Azure AD app creation and cleanup in your setup scripts
- Document the setup process for new team members
For CI/CD:
- Configure your CI pipeline to automatically handle token refresh
- Set up proper cleanup steps to remove test resources
- Use repository-scoped federated credentials for security
For Production:
- Implement monitoring and alerting for authentication failures
- Document the federated credential configuration
- Plan for disaster recovery scenarios
Conclusion
We successfully implemented Azure Workload Identity Federation across three distinct scenarios:
- EKS Production: Leveraging native EKS OIDC for seamless Azure authentication
- Local Development: Using ngrok to expose Kind cluster OIDC endpoints with individual developer isolation
- GitHub Actions CI: Utilizing GitHub’s native OIDC provider for automated testing
Key Achievements
- ✅ Zero Stored Secrets: No credentials stored anywhere across all environments
- ✅ Consistent Pattern: Same workload identity approach from dev to production
- ✅ Individual Isolation: Each developer has separate Azure identity
- ✅ Automatic Rotation: All tokens are short-lived and auto-refreshed
- ✅ Clear Audit Trail: Full visibility into all Azure operations
Implementation Summary
This approach has transformed Azure authentication from a security liability into a robust, automated system that works consistently across all environments. The complete configurations shown in this blog post can be adapted to your specific infrastructure and repository structure.
Key takeaways:
- All three scenarios use the same workload identity federation principle
- Configuration differences are minimal between environments
- The same Azure provider setup works across all scenarios
- Token management is automatic in all cases

Leave a comment